【打印本页】
【关闭窗口】
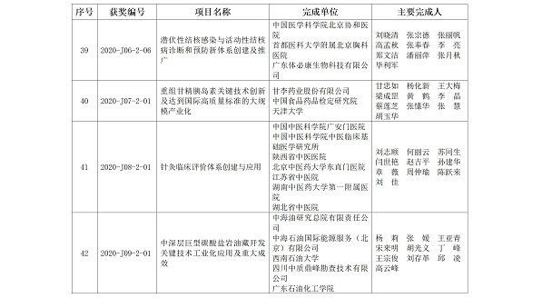
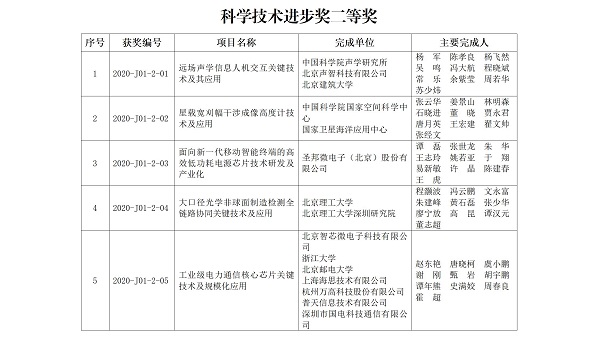
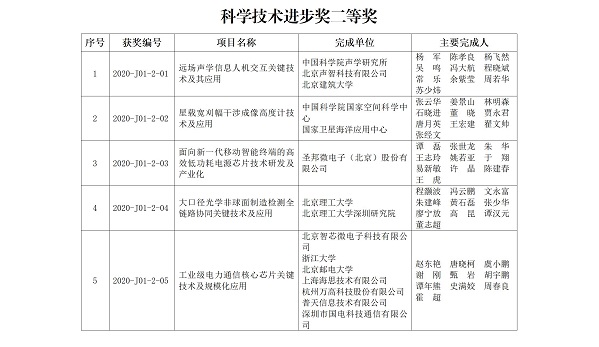
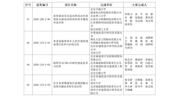
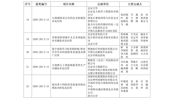
科学技术进步奖二等奖
日期:2021-09-29
来源:北京市科学技术奖励工作办公室

您访问的链接即将离开“北京市科学技术委员会、中关村科技园区管理委员会”网站
是否继续?