首页
奖励决定
会议要闻
科创资讯
媒体报道
获奖项目
首页
>
专题专栏
>
归档专题
>
北京市科学技术奖励大会暨2019年全国科技创新中心建设工作会议(已归档)
>
2018年获奖项目介绍
>
一等奖
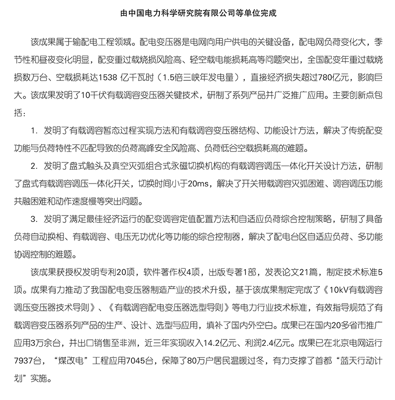
11、10千伏有载调容变压器关键技术研究及推广应用
日期:2019-01-29
来源:市科委
分享:
X
【打印本页】
【关闭窗口】
中国政府网及国务院部门网站
|
中国政府网
外交部
国防部
国家发展和改革委员会
教育部
科学技术部
工业和信息化部
国家民族事务委员会
公安部
国家安全部
民政部
司法部
财政部
人力资源和社会保障部
自然资源部
生态环境部
住房和城乡建设部
交通运输部
水利部
农业农村部
商务部
文化和旅游部
国家卫生健康委员会
退役军人事务部
应急管理部
中国人民银行
审计署
国家语言文字工作委员会
国家航天局
国家原子能机构
国家外国专家局
国家海洋局
国家核安全局
国家乡村振兴局
国务院国有资产监督管理委员会
海关总署
国家税务总局
国家市场监督管理总局
国家金融监督管理总局
中国证券监督管理委员会
国家广播电视总局
国家体育总局
国家信访局
国家统计局
国家知识产权局
国家国际发展合作署
国家医疗保障局
国务院参事室
国家机关事务管理局
国家反垄断局
国家认证认可监督管理委员会
国家标准化管理委员会
国家新闻出版署(国家版权局)
国家宗教事务局
国务院研究室
国务院侨务办公室
国务院港澳事务办公室
国务院台湾事务办公室
国家互联网信息办公室
国务院新闻办公室
新华通讯社
中国科学院
中国社会科学院
中国工程院
国务院发展研究中心
中央广播电视总台
中国气象局
国家行政学院
国家粮食和物资储备局
国家能源局
国家数据局
国家国防科技工业局
国家烟草专卖局
国家移民管理局
国家林业和草原局
国家铁路局
中国民用航空局
国家邮政局
国家文物局
国家中医药管理局
国家疾病预防控制局
国家矿山安全监察局
国家消防救援局
国家外汇管理局
国家药品监督管理局
省(区市)科技部门网站
|
北京
天津
河北
山西
内蒙古
辽宁
吉林
黑龙江
上海
江苏
浙江
安徽
福建
江西
山东
河南
湖北
湖南
广东
广西
海南
重庆
四川
贵州
云南
西藏
陕西
甘肃
青海
宁夏
新疆
香港
澳门
市级政府部门网站
|
市政府办公厅
市发展改革委
市教委
市科委、中关村管委会
市经济和信息化局
市民族宗教委
市公安局
市民政局
市司法局
市财政局
市人力资源社会保障局
市规划自然资源委
市生态环境局
市住房城乡建设委
市城市管理委
市交通委
市水务局
市农业农村局
市商务局
市文化和旅游局
市卫生健康委
市退役军人局
市应急局
市市场监管局
市审计局
市政府外办
市国资委
市广电局
市文物局
市体育局
市统计局
市园林绿化局
市政务和数据局
市机关事务局
市国动办
市信访办
市知识产权局
市医保局
市政府参事室
天安门地区管委会
重点站区管委会
北京经开区管委会
市城管执法局
市监狱局
市粮食和储备局
市中医药局
市药监局
市重大项目办
市文化市场执法总队
市投资促进服务中心
住房公积金管理中心
市地震局
各区政府网站
|
东城区
西城区
朝阳区
海淀区
丰台区
石景山区
门头沟区
房山区
通州区
顺义区
昌平区
大兴区
怀柔区
平谷区
密云区
延庆区
新闻媒体网站
|
新华网
人民网
央视国际
中央人民广播电台
中国日报
中国国际广播电台
光明网
经济日报
科技日报
中国高新网
京报网
北京电视台
北京人民广播电台
千龙网
您访问的链接即将离开“北京市科学技术委员会、中关村科技园区管理委员会”网站
是否继续?