单细胞多组学测序技术指对一个单细胞同时检测多个组学层面的测序技术。近日,北京大学生物医学前沿创新中心汤富酬课题组首次报道了名为scNanoCOOL-seq的单细胞多组学测序技术。这项技术能对一个单细胞同时进行基因组(拷贝数变异)、DNA甲基化组、染色质可及性以及转录组测序分析。超大质量黑洞是宇宙中最具破坏性且最神秘的天体之一。它们引力巨大,通过吸积盘"吃进"大量物质,也将物质以接近光速的超高速度 "吐出"到数千光年以外。然而,超大质量黑洞、吸积盘和喷流之间的能量传输机制是怎样的?由45个机构组成的国际科研团队,基于全球超过20个射电望远镜的观测数据进行分析研究,终于解开了超大质量黑洞这个宇宙头号大饕餮"进食"的秘密。
基于国际科技创新中心网络服务平台科创热榜每日榜单形成的一周科技记忆,我们推出《一周前沿科技盘点》专栏。今天,为大家带来第六十一期。
1、《Cell Research》丨仅有一个单细胞?scNanoCOOL-seq能用它"办大事"
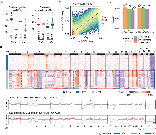
scNanoCOOL-seq技术的检测性能
单细胞多组学测序技术是指对一个单细胞同时检测多个组学层面(例如基因组、表观基因组和转录组)的测序技术。这类技术可以更系统、全面地探索细胞异质性以及同一个细胞内的不同组学层面之间的互动关系,有利于更深入地解析复杂的生理、病理过程中细胞类型特异性的分子调控机制。
目前,人们对单个细胞内表观基因组及其与转录组之间的互动关系的了解主要来自二代测序平台(NGS)。而随着测序技术的发展,基于Oxford Nanopore或PacBio SMRT的三代测序平台(TGS,也称为单分子测序平台)出现。三代测序平台能够进行高通量长读长测序,为长片段DNA上的表观遗传修饰研究带来了新机遇。
近日,北京大学生物医学前沿创新中心汤富酬课题组首次报道了名为scNanoCOOL-seq的单细胞多组学测序技术。该技术整合了三代测序平台(单分子测序平台)和scCOOL-seq原理,主要采用亚硫酸氢盐转化和单接头PCR扩增的策略,最终获得长度约为900bp的基因组DNA扩增片段。
据称,scNanoCOOL-seq技术能对一个单细胞同时进行基因组(拷贝数变异)、DNA甲基化组、染色质可及性以及转录组测序分析。利用长读长测序的优势,scNanoCOOL-seq还可以检测全长CpG岛和基因启动子区域的多重表观遗传特征以及不同组学层面间的互动关系。此外,scNanoCOOL-seq还可以在单分子分辨率检测染色体易位等复杂基因组结构变异事件产生的表观遗传改变,同时也为在单个细胞中对等位基因特异性的表观遗传特征以及DNA链特异性的表观遗传特征的研究提供了强大的工具。
2、《Nature》丨宇宙头号大饕餮自旋!它的"进食规律"你猜得中吗?
倾斜吸积盘模型的示意图
活跃星系中心的超大质量黑洞,是宇宙中最具破坏性且最神秘的天体之一。它们引力巨大,通过吸积盘"吃进"大量物质,同时也将物质以接近光速的超高速度 "吐出"到数千光年以外。然而,超大质量黑洞、吸积盘和喷流之间的能量传输机制是怎样的?这是一个困扰了物理学家和天文学家一个多世纪的难题。普遍接受的一个理论认为,黑洞的角动量是能量的来源,如果黑洞附近存在磁场且黑洞处于旋转状态,会如导体切割磁力线一般产生电场,从而加速黑洞周围的等离子体,最终部分物质会携带巨大的能量被喷射出去。其中,超大质量黑洞的自旋,是这一理论的关键因素。但黑洞自旋参数极难测量,甚至黑洞是否处于旋转状态至今尚没有直接的观测证据。
由45个机构组成的国际科研团队直面这一难题,针对M87星系中心超大质量黑洞及其喷流进行了观测研究,并于近期发布了丰硕成果。通过分析在2000年至2022年的甚长基线干涉测量(VLBI)观测数据,国际科研团队发现M87星系中心黑洞喷流呈现周期性摆动现象,摆动周期约为11年,振幅约为10度。
研究团队推断,具有一定角动量的物质会绕着黑洞作轨道运动并形成吸积盘,由于黑洞的引力它们会不断地靠近黑洞直到不可逆地被"吸食"到黑洞里。然而,吸积盘的角动量可受多种随机因素影响,极有可能与黑洞自旋轴存在一定夹角。但黑洞的超强引力会对周围的时空产生重大影响,会导致附近的物体沿着黑洞的旋转方向被拖曳,即爱因斯坦广义相对论预测的"参考系拖曳效应",进而引发吸积盘和喷流周期性的进动。
研究团队基于观测结果进行了大量细致的理论调研和分析,并结合人们对M87的最新认知使用超级计算机进行了数值模拟。数值模拟的结果证实了当吸积盘的旋转轴与黑洞的自旋轴存在夹角时,会因参考系拖曳效应导致整个吸积盘的进动,而喷流受吸积盘的影响也产生进动。探测到喷流的进动可为M87中心黑洞的自旋提供有力的观测证据,带来对超大质量黑洞性质的新认知。
这项工作使用了包括东亚VLBI网(EAVN)、美国的甚长基线阵列(VLBA)、韩国KVN与日本VERA构成的联合阵列(KaVA)以及由EAVN和意大利、俄罗斯望远镜联合组成的EATING观测网在内的多个国际VLBI观测网络的170组观测数据,全球超过20个射电望远镜为这项研究做出了贡献。
作为EAVN的四个创始成员单位之一,中国科学院新疆天文台运行的南山26米射电望远镜地处欧亚大陆腹地,自2017年开始参加EAVN的联合观测,为EAVN 22 GHz频段的观测提供了最长的干涉基线,是EAVN空间分辨率提升的关键因素,为此次M87超大质量黑洞喷流进动的解析发挥了重要作用。
3、基于3D先进封装技术开发,两款高性能TGV晶圆问世
金属浆料为导电材料的TGV,可以用于高频低传输损耗芯片封装
随着5G、人工智能和高效能运算等新技术兴起,半导体芯片对于高性能、小尺寸、高可靠性以及超低功耗的要求越来越高,这也促使先进封装技术不断突破发展,先进三维封装技术也逐渐成为实现电子产品小型化、轻质化、多功能化的重要手段。
玻璃穿孔(TGV)是实现玻璃正反面垂直导电的一种新型工艺,具有绝缘性高、气密性高、适合跨尺度多区高精度集成等优点,在射频器件、微机电系统(MEMS)封装、微器件系统集成等领域具有广泛的应用前景。根据MEMS市场咨询机构Yole的数据,全球封测行业市场规模保持平稳增长,预计从2019年的680亿美元增长到2025年的850亿美元,年均复合增速约4%。根据中国半导体行业协会的数据,中国封测行业市场规模从2011年的976亿元增长到了2019年的2350亿元,年均复合增速约11.6%。5G/6G射频芯片市场规模在2023年将达到50亿元。高端芯片微流控市场在2026年将达到200亿每年。应用领域广,市场前景大。
近日,中国科学院合肥物质院智能所仿生智能技术中心科研团队开展面向三维先进封装的TGV工艺研究,开发了基于导电硅和金属的两款TGV晶圆(Through Glass Via, TGV)。该团队开发出高均一性、高致密、高深宽比的TGV晶圆,具有超低漏率、超低信号损耗的优势,满足环形谐振器、波导缝隙天线、毫米波天线等5G/6G高频芯片,以及新型MEMS陀螺仪、加速度计3D晶圆及封装需求。
4、《Energy Storage Materials》丨3分钟内估测锂电容量,续航焦虑一扫而空
数据驱动的锂离子电池变温、非恒流充电快速容量估计方法
锂离子电池凭借其优异性能已被广泛应用于电动车辆、移动机器人、可穿戴设备、储能场站等场景。在电池使用过程中,不可避免出现的非线性、强时变的容量衰减严重影响着电池性能。为确保电池工作的安全性和可靠性,快速准确的容量估计至关重要。然而,由于电池化学、充电模式、工作温度以及用户习惯的变化,实现真实世界条件下快速、准确、稳健的在线容量估计充满挑战。
对此,西安交通大学机械工程学院梅雪松、徐俊教授团队提出了一种基于单电压特征高斯过程回归(GPR)的数据驱动方法,可在3分钟内实现锂离子电池变温、非恒流充电快速容量估计。该工作首次通过实验生成了基于非恒流充电协议的电池老化数据集,针对非恒流充电开发了可在3分钟内收集的高质量健康特征,结合GPR实现了快速容量估计。该方法的平均容量估计误差仅为0.65%,其精度相比传统方法提高了60%以上。研究团队还提出一种基于早期数据线性变换的温度迁移策略,可将25℃建立的模型低误差(误差降低30%以上)迁移至其他温度条件(如10℃和40℃)。该工作为实现非恒流、全温域的锂电池容量估计提供了新的解决方案。
当下,部分充电曲线结合机器学习估计电池容量已取得了可观进展,但现有研究成果较为分散。对此,研究团队从充电序列构建、输入形式和ML模型三个角度开发了20种容量估计方法用于对比研究。他们从44块具有不同电池化学和工作条件的电池中,生成了22582条充电曲线用于交叉验证。该工作也证明了两种充电序列通过描述增量容量和差分电压曲线的单位面积变化来表征电池退化,从物理角度增强了数据驱动方法的推广信心。
5、《Journal of the American Chemical Society》丨全球首次提出!已成功制备超高感光度光刻胶
点击光刻策略示意图
电光刻胶是集成电路芯片大规模制造的关键材料,在技术发展到深紫外(DUV)、极紫外(EUV)光刻阶段后,光刻胶对光源的敏感度不足,大大推高了光刻机及其配套光源的制造难度和成本。
近日,清华大学核能与新能源技术研究院新型能源与材料化学团队将高效的巯基-乙烯点击化学技术与多官能团金属氧化物纳米团簇光刻胶技术相结合,全球首次提出了"点击光刻"新思路、新方法,并成功制得了超高感光度光刻胶样品。国际权威机构的光刻测试结果表明,这种材料能在极低曝光剂量下实现高对比度成像。在深紫外光刻中最高感光度为7.5 mJ cm-2,与传统的光刻胶体系相比所需曝光剂量降低了约20倍。
该研究成果有力地支持了新型高效光刻胶的开发,更有望带来光刻机及其配套光源系统设计、制造、运行的重大变革,大大降低制造难度和成本。亦可能开辟光刻机技术的新赛道,进而对集成电路技术进步和产业发展产生影响。该技术也可以在其他高效、高精度纳米制造领域发挥相应作用。





